中国·ok138cn太阳集团(古天乐代言)官方网站-Official Website
0791-83983112/0791-83955307
首页
走近ok138cn太阳集团古天乐
ok138cn太阳集团古天乐简介
组织机构
部门职能
古天乐代言太阳集团
资讯中心
领导关怀
集团动态
基层动态
安全生产
视频中心
业务领域
风险评估
城市建设
房产开发
投资融资
资产管理
党团建设
党建
团建
工会
活动专题
纪检监察
廉政建设
普法专栏
信访举报
招标采购
招标公告
中标公示
资产招租
企业文化
文化纲要
企业宣传片
精神文明创建
洪路先锋·云学堂
联系我们
联系方式
人才招聘
首页
走近ok138cn太阳集团古天乐
ok138cn太阳集团古天乐简介
组织机构
部门职能
古天乐代言太阳集团
资讯中心
领导关怀
集团动态
基层动态
安全生产
视频中心
业务领域
风险评估
城市建设
房产开发
投资融资
资产管理
党团建设
党建
团建
工会
活动专题
纪检监察
廉政建设
普法专栏
信访举报
招标采购
招标公告
中标公示
资产招租
企业文化
文化纲要
企业宣传片
精神文明创建
洪路先锋·云学堂
联系我们
联系方式
人才招聘
下属公司
招标采购
-
Bidding
招标公告
中标公示
资产招租
首页
>
招标采购
>
资产招租
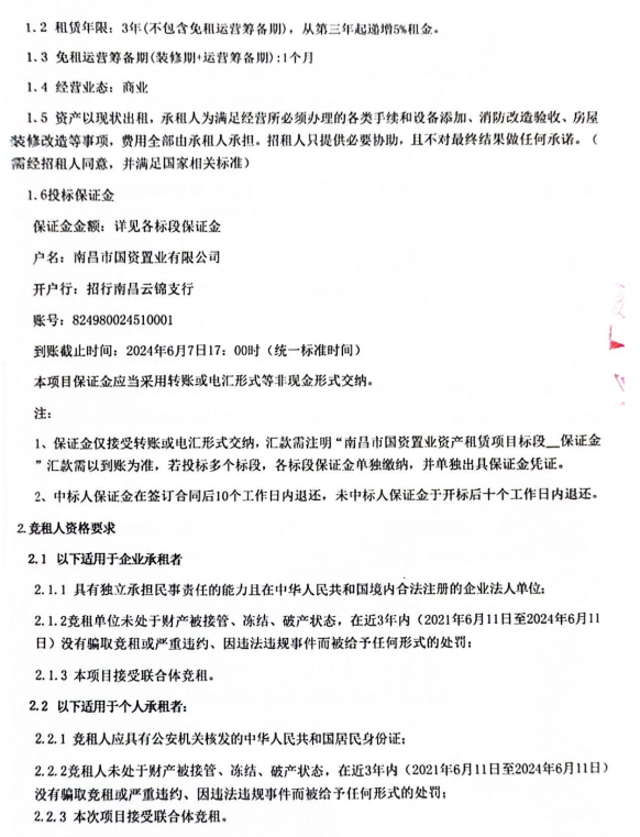
南昌市国资置业有限公司资产租赁项目春晖园二期公开招租事宜
日期:2024-06-03
上一篇:
南外环新养护工区空地招租项目
下一篇:
ok138cn太阳集团古天乐置业资产租赁项目(20240601)招租公告
返回列表页